--
您现在所在的位置 : 首页 > 红海湾经济开发区 > 政务公开 > 其他 > 公告公示
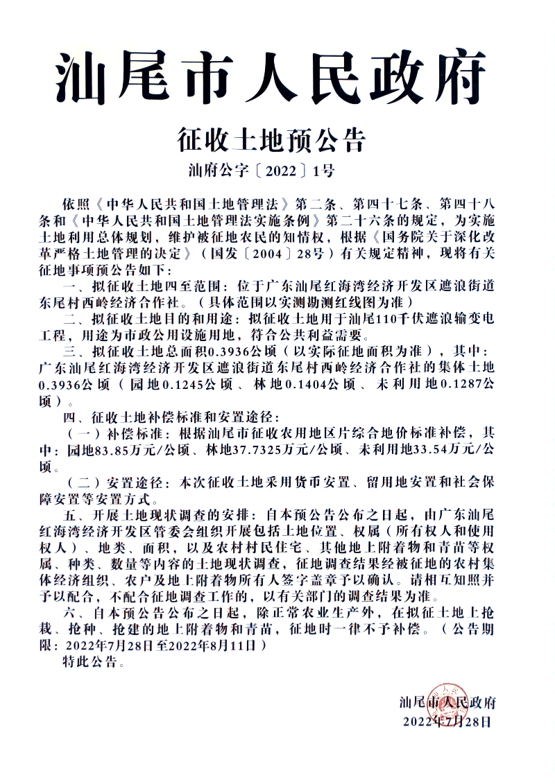
征收土地预公告
2022-07-28 10:45 来源: 汕尾市人民政府 发布机构:红海湾开发区 【字体:   打印

扫一扫在手机打开当前页
党政机关

Copyright  2010-2018  www.hhw.gov.cn  All Rights Reserved  
主办:汕尾红海湾经济开发区党政办公室
电话:0660-3438968   地址:广东汕尾红海湾经济开发区行政中心办公楼四楼
粤ICP备12035035号  网站标识码:4415000007   粤公网安备 44150202000107号  网站地图

--

您访问的链接即将离开“汕尾红海湾经济开发区”门户网站,是否继续?